Đã bao giờ bạn nghĩ mình có thể làm 1 mạch loa điện tử đập không kém gì loa mua, mà lại rất đơn giản với mấy linh kiện kiếm đâu cũng có, chi phí làm có 50k gói gọn, kiếm thêm cái loa đồng nát thì đập thôi rồi..^^
Nguyên nhân do Chip mua bộ loa mini chơi có vài tháng nó xèo..Nên làm mạch loa tận dụng 2 cái loa cho đỡ phí..Mà làm xong nghe Nonstop thì sướng lắm.
I.Nguyên liệu cần chuẩn bị:
- Nguồn 1 chiều 12V
- 1 biến trở 10k
- 1 Biến trở 100K
- 1 Tranzitor B688
- 1 Tranzior D718
- 1 Tranzitor A1013
- 1 Tranzitor C828
- 1 Tranzitor D468
- 1 điên trở 6.8k
- 1 trở 2.2k
- 2 Điện trở 10k
- 2 Điện trở 330R
- 1 Tụ hóa 10uF/50V
- 1 tụ hóa 1uF/50V
- 1 Tụ hóa 1000uF/50v
- 2 Diode 1N4007
- 1 Jumper Cái lỗ tròn
Một Số hình ảnh linh kiện:
![]() |
| IC công suất Amply |
![]() |
| A1013 |
![]() |
| Tụ hóa 1000uF |
+ Tụ hóa chân dài dương, ngắn âm, hay phia có vạch trừ là âm.
+ Diode cực A ( anode) là phia ko có vạch trắng K có vạch trắng
+ Tranzitor công suất nhỏ như C828 - D468 - B562 - A1013 là đọc B C E từ phải qua trái.. Công suất lớn như B688 và D718 đọc B C E từ trái qua phải.
+ Khi lắp mạch thay vì cắm tranzitor trực tiếp hàn, các bạn nên hàn Jumer cái như mạch chip làm, để lúc mạch ko chạy còn biết các xử lý.
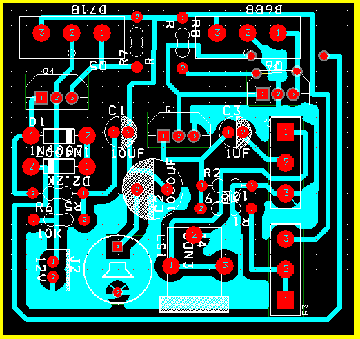
II. Hướng dẫn lắp ráp link kiện:
Khi nhấn nút "Tải Về Máy", bạn sẽ vào trang quảng cáo, vui lòng chờ 5 giây. Nút
hiện ra ở góc phải phía trên, nhấn vào để đến trang download
hiện ra ở góc phải phía trên, nhấn vào để đến trang downloadViệc Nguồn thì các bạn nhìn mạch xanh đó. Chân 1 dương 2 âm ( Nguồn 12V 1 chiều..đừng hí hoáy cắm xoay chiều vào mạch ko chạy lại tịt)
Việc nối Loa kêu các bạn nhìn hình cái loa.. 2 chân nối đó//1 dương 2 âm
Việc nối Tín hiệu âm vào thì càng đơn giản dùng 1 cái điện thoại nối ra..hoặc từ loa vi tính nối ra đã có cái jack 3.5 ấy ấy..nối 2 chân dương và âm ( Chú ý jack nó có loa phải loa trái chọn 1 trong 2 loa dây)
Chú ý không thể bỏ qua lúc làm mạch này:
Để có thể làm thành công 100% lần đầu tiên hãy chú ý 2 con sò lắp cuối cùng. Lắp hết các linh kiện khác đúng chiều cực, hàn chắc chắn..nối loa nối míc vào điện thoại (IN) nối nguồn 12V bắt đầu nghe thấy tiếng nhạc bé thì ok..Nên vặn mắc tín hiệu Audio từ máy tính ( Mobile) Volume bên trái dùng chỉnh độ rè bớt rè..volume bên phải vặn cùng chiều kim đồng hồ tăng âm lượng tiếng..Cuối cùng cắm 2 con dò hàn và thưởng thức.
III. Một số hình ảnh làm mạch thật
- 2 Dây trắng và đỏ là nguồn 12V : Trắng âm - Đỏ dương
- 2 Dây xanh lá không phân biệt dương âm, nối ra loa như của Chip
- Con các Jack Audio là tín hiệu vào từ cồng MIC ĐT hoặc Máy tính nhé.

IV. Video Clip chip nghe thử Nonstop. Dân chơi là lên hết
Echipkool.com - Điện Tử | Tin Học - Chia sẻ kiến thức - Kết nối đam mê điện tử









0 Response to "Hướng dẫn Mạch Loa mini - Đơn Giản - dễ lắp ráp"
Đăng nhận xét